依据国家有关招标采购的相关法律法规及政策,中国远东国际招标有限公司(以下简称采购代理机构)受zycgr21071303(以下简称为采购人)委托实施采购,本项目2026年03月31日发布招标公告,定于2026年04月21日在深圳市福田区上步南路1001号锦峰大厦22楼进行开标和评审,现结果已经采购单位确认,特此公告如下:
一、项目编号:0722-26FE6139SZF-0
二、项目名称:NPO交换机采购项目
三、中标信息
1.供应商名称:上海同悦信息科技有限公司
2.供应商地址:上海市徐汇区湖南路328号
3.供应商电话:15821234658
4.中标金额:人民币壹佰壹拾万零伍仟元整(¥1,105,000.00)
四、主要标的信息
1.名称:NPO交换机
2.数量:1套
3.品牌:东莞立讯精密工业有限公司等
4.规格型号:OpenMesh CT-32DE-NPO等
5.单价:人民币壹佰壹拾万零伍仟元整(¥1,105,000.00)
五、专家名单:郑茜红、王素珍、卿济民、何亮、徐梅。
六、代理服务收费标准及金额:
参照深圳(国家)有关招标代理服务费的标准计收,
计:人民币壹万肆仟伍佰肆拾元整(¥14,540.00)
七、公告期限:
自本公告发布之日起1个工作日。
八、其他补充事宜
1.资格审查内容
1)投标保证金;2)营业执照及税务登记证(若提供的营业执照为三证合一,则税务登记证可不单独提供);3)法人代表证明书;4)法定代表人授权书;5)招标代理服务费承诺书;6)投标报价;7)投标人所投产品是否符合财库〔2007〕119号《政府采购进口产品管理办法》和财办库〔2008〕 248号文的要求。
2.投标人名称、报价、资格响应、综合得分和排名情况:
| 序号 | 投标人名称 | 资格响应情况 | 投标总价 | 综合得分 | 综合排名 |
| 1 | 深圳市辰铭创志计算机技术有限公司 | 资格性检查通过 | ¥1,099,500.00 | 87.1453 | 3 |
| 2 | 上海同悦信息科技有限公司 | 资格性检查通过 | ¥1,105,000.00 | 90.0102 | 1 |
| 3 | 湖南新实网络科技有限公司 | 资格性检查通过 | ¥1,137,000.00 | 88.0000 | 2 |
3.候选中标供应商有:
1)上海同悦信息科技有限公司
2)湖南新实网络科技有限公司
九、凡对本次公告内容提出询问,请按以下方式联系。
1. 采购人信息
名 称:zycgr21071303
联 系 人:陈老师
电 话:0755-85902223
地 址:深圳市南山区
2.采购代理机构信息
名 称:中国远东国际招标有限公司
地 址:深圳市福田区上步南路1001号锦峰大厦22楼
联系人姓名:李工、叶工
(其它咨询)0755-82078919、82077364
传 真:0755-82077519
邮 箱:info@zgyd11.com、dwq@zgyd11.com
3.项目联系方式
项目联系人:程工、王工
电 话:0755-82078919、82077364转140、164
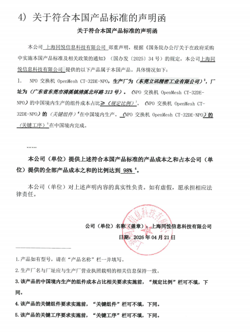
十、中标单位《中小企业声明函》
无。
十一、中标单位《关于符合本国产品标准的声明函》

采购代理机构:
中国远东国际招标有限公司
2026年04月23日