中标(成交)与结果公告
当前位置:首页 > 招标采购 > 项目公告
南山区“未来城市·无界南山”城市形象推介采购项目中标(成交)结果公示
  • 项目编号:0722-26FE7225SZF-2
  • 发布时间:2026-04-10
  • 点击次数:134

参照国家和深圳市有关招标采购的相关法律法规及政策,中国远东国际招标有限公司(以下简称为采购代理机构)受深圳市规划和自然资源局南山管理局(以下简称为采购人)委托实施采购,本项目2026年3月26日发布采购公告,定于2026年4月8日在深圳市福田区上步南路1001号锦峰大厦22楼进行开标和评审,2026年4月8日定标。现中标(成交)结果已经采购单位确认,特此公告如下:

一、项目编号:0722-26FE7225SZF-2

二、项目名称:南山区“未来城市·无界南山”城市形象推介

三、投标供应商名称、资格响应情况及报价:

包组投标人名称资格响应文件投标总价(人民币/元)
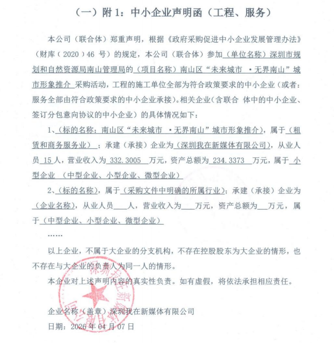
A深圳我在新媒体有限公司1)营业执照(或事业单位法人证书)等证明资料复印件;2)法定代表人证明书;3)法定代表人授权书;4)政府采购投标及履约承诺函;5)投标与合规承诺函;6)招标代理服务费承诺书;7)投标报价;8)《供应商基本情况表》、社保缴纳证明材料、股权关系证明材料。 结论:资格核查通过。¥588,000.00
A深圳市友道网络科技有限公司1)营业执照(或事业单位法人证书)等证明资料复印件;2)法定代表人证明书;3)法定代表人授权书;4)政府采购投标及履约承诺函;5)投标与合规承诺函;6)招标代理服务费承诺书;7)投标报价;8)《供应商基本情况表》、社保缴纳证明材料、股权关系证明材料。 结论:资格核查通过。¥599,400.00
A中国经济信息社有限公司1)营业执照(或事业单位法人证书)等证明资料复印件;2)法定代表人证明书;3)法定代表人授权书;4)政府采购投标及履约承诺函;5)投标与合规承诺函;6)招标代理服务费承诺书;7)投标报价;8)《供应商基本情况表》、社保缴纳证明材料、股权关系证明材料。 结论:资格核查通过。¥552,100.00

四、候选中标(成交)供应商名单、得分及排名

1.候选中标(成交)供应商名单

序号候选中标(成交)供应商名单
1深圳我在新媒体有限公司
2中国经济信息社有限公司

2.得分及排名

序号投标供应商商务评审评分技术评审评分价格评审评分总分排名
1深圳我在新媒体有限公司39.5038.5020.0098.001
2中国经济信息社有限公司33.0034.9019.1787.072
3深圳市友道网络科技有限公司14.2033.9017.6665.763

五、中标(成交)信息

1.供应商名称:深圳我在新媒体有限公司

2.供应商地址:深圳市南山区粤海街道高新区社区高新南九道10号深圳湾科技生态园10栋B座303

3.供应商电话:18602128668

4.中标金额:人民币伍拾捌万捌仟元整(¥588,000.00)

六、主要标的信息:

1.名称:南山区“未来城市·无界南山”城市形象推介

2.服务范围:详见招标文件。

3.服务标准、服务内容:详见招标文件。

4.服务期限:合同签订至2026年12月10日。

七、评审专家名单:张福萍、黄河浪、蔡东桦、邹润生、钱静

八、代理服务收费标准及金额:

按深圳市财政局(深财购[2018]27号)文件的精神收取,招标代理服务费计:

人民币捌仟捌佰贰拾元整(¥8,820.00)

九、公告期限

2026年4月10日至2026年4月13日

十、其他补充事宜

1.投标供应商认为中标或者成交结果使自己的权益受到损害的,应当自本公告发布之日起七个工作日内以书面形式提出质疑。请质疑供应商根据深圳公共资源交易中心网(www.szzfcg.cn)/深圳政府采购智慧平台(http://zfcg.szggzy.com:8081/)所发布的质疑指引、质疑函模板填写质疑函并提交质疑材料。

2.质疑材料可以采用现场或邮寄方式提交,采用邮寄方式提交的,交邮时间应在本公告发布之日起七个工作日内。现场提交、邮寄地址:深圳市福田区上步南路1001号锦峰大厦22B。

十一、凡对本次公告内容提出询问,请按以下方式联系

1.采购人信息

名    称:深圳市规划和自然资源局南山管理局

地    址:深圳市南山区深南大道10138号

联 系 人:马工

电    话:0755-26972117

2.采购代理机构信息

名    称:中国远东国际招标有限公司

地    址:深圳市福田区上步南路1001号锦峰大厦22楼

联 系 人:余工

电    话:0755-82078819、82077364转101

传    真:0755-82077519

邮    箱:info@zgyd11.com、dept2@zgyd11.com

3.项目联系方式

项目联系人:黄工、王工

电    话:0755-82077536转107、103

十二、附件

                     

     中国远东国际招标有限公司

                      2026年4月10日