参照国家和深圳市有关招标采购的相关法律法规及政策及《深圳职业技术大学采购办法实施细则》,中国远东国际招标有限公司(以下简称为采购代理机构)受深圳职业技术大学(以下简称为采购人)委托实施采购,本项目于2026年3月27日发布采购公告,定于2026年4月7日在深圳市福田区上步南路1001号锦峰大厦22楼进行开标和评审,2026年4月7日定标。现中标(成交)结果已经采购单位确认,特此公告如下:
一、项目编号:0722-26FE7171SZF-2(深职大:CGXM-2025-007259)
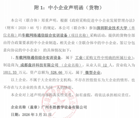
二、项目名称:车载网络通信综合实训设备
三、投标供应商名称、资格响应情况及报价:
| 序号 | 投标人名称 | 资格响应文件 | 投标总价(人民币/元) |
| 1 | 广州车胜教学设备有限公司 | 1)营业执照(或事业单位法人证书)等证明资料复印件;2)法定代表人证明书;3)法定代表人授权书;4)政府采购投标及履约承诺函;5)招标代理服务费承诺书;6)投标报价;7)《供应商基本情况表》、社保缴纳证明材料、股权关系证明材料。 结论:资格核查通过。 | ¥313,600.00 |
| 2 | 广州车元素机电设备有限公司 | 1)营业执照(或事业单位法人证书)等证明资料复印件;2)法定代表人证明书;3)法定代表人授权书;4)政府采购投标及履约承诺函;5)招标代理服务费承诺书;6)投标报价;7)《供应商基本情况表》、社保缴纳证明材料、股权关系证明材料。 结论:资格核查通过。 | ¥315,160.00 |
| 3 | 广州智宇教学设备有限公司 | 1)营业执照(或事业单位法人证书)等证明资料复印件;2)法定代表人证明书;3)法定代表人授权书;4)政府采购投标及履约承诺函;5)招标代理服务费承诺书;6)投标报价;7)《供应商基本情况表》、社保缴纳证明材料、股权关系证明材料。 结论:资格核查通过。 | ¥314,440.00 |
四、候选中标(成交)供应商名单、得分及排名:
1.候选中标(成交)供应商名单
| 序号 | 候选中标(成交)供应商名单 |
| 1 | 广州车胜教学设备有限公司 |
| 2 | 广州车元素机电设备有限公司 |
2.得分及排名
| 序号 | 投标供应商 | 技术评审评分 | 商务评审评分 | 价格评审评分 | 总分 | 排名 |
| 1 | 广州车胜教学设备有限公司 | 52.00 | 15.00 | 30.00 | 97.00 | 1 |
| 2 | 广州车元素机电设备有限公司 | 40.50 | 12.00 | 29.85 | 82.35 | 2 |
| 3 | 广州智宇教学设备有限公司 | 39.50 | 12.00 | 29.92 | 81.42 | 3 |
五、中标(成交)信息:
1.供应商名称:广州车胜教学设备有限公司
2.供应商地址:广州市白云区钟落潭镇良田南横一路3号三楼
3.供应商电话:18607946570
4.中标(成交)金额:人民币叁拾壹万叁仟陆佰元整(¥313,600.00)
六、主要标的信息:
| 序号 | 货物名称 | 规格/品牌/型号 | 数量 | 单位 | 单价 | 总价 |
| 1 | 车载网络通信综合实训设备 | 盘沣PFAutoECU-V2X-S01 | 20 | 套 | ¥15,680 | ¥313,600.00 |
| 合计 | ¥313,600.00 | |||||
七、评审专家名单:何亮、李杰、董江、程歆、孙毅
八、代理服务收费标准及金额:
按深圳市财政局(深财购[2018]27号)文件的精神收取,招标代理服务费计:
人民币伍仟壹佰元整(¥5,100.00)
九、公告期限
2026年4月8日至2026年4月11日
十、其他补充事宜
1.投标供应商认为中标或者成交结果使自己的权益受到损害的,应当自本公告发布之日起七个工作日内以书面形式提出质疑。请质疑供应商根据深圳公共资源交易中心网(www.szzfcg.cn)/深圳政府采购智慧平台(http://zfcg.szggzy.com:8081/)所发布的质疑指引、质疑函模板填写质疑函并提交质疑材料。
2.质疑材料可以采用现场或邮寄方式提交,采用邮寄方式提交的,交邮时间应在本公告发布之日起七个工作日内。现场提交、邮寄地址:深圳市福田区上步南路1001号锦峰大厦22B。
十一、凡对本次公告内容提出询问,请按以下方式联系
1.采购人信息
名 称:深圳职业技术大学
地 址:深圳市南山区西丽街道留仙大道7098号
联 系 人:孙老师
电 话:0755-26018219
2.采购代理机构信息
名 称:中国远东国际招标有限公司
地 址:深圳市福田区上步南路1001号锦峰大厦22楼
联 系 人:余工
电 话:0755-82078819、82077364转101
传 真:0755-82077519
邮 箱:info@zgyd11.com、dept2@zgyd11.com
3.项目联系方式
项目联系人:黄工、王工
电 话:0755-82077536转107、103
十二、附件

中国远东国际招标有限公司
2026年4月8日