依据国家有关招标采购的相关法律法规及政策,中国远东国际招标有限公司(以下简称采购代理机构)受zycgr21071303(以下简称为采购人)委托实施采购,本项目2026年02月09日发布招标公告,2026年02月28日发布更正公告,后定于2026年03月16日在深圳市福田区上步南路1001号锦峰大厦22楼进行开标和评审,现结果已经采购单位确认,特此公告如下:
一、项目编号:0722-26FE6118SZF-0
二、项目名称:C+L波段WSS波长选择开关模块采购项目
三、中标信息
1.供应商名称:南京雅天信息科技有限公司
2.供应商地址:南京市江北新区浦六北路216号A1栋4190室
3.供应商电话:15055352125
4.中标金额:人民币肆佰叁拾陆万元整(¥4,360,000.00)
四、主要标的信息
1.名称:C+L波段WSS波长选择开关模块
2.数量:40个
3.品牌:华为精密制造有限公司
4.规格型号:T3x41D WSS/OS8865XX120
5.单价:人民币壹拾万零玖仟元整(¥109,000.00)
五、专家名单:林世文、罗加、梅智华、范清、张宏敏。
六、代理服务收费标准及金额:
参照深圳(国家)有关招标代理服务费的标准计收,
计:人民币肆万陆仟柒佰陆拾肆元整(¥46,764.00)
七、公告期限:
自本公告发布之日起1个工作日。
八、其他补充事宜
1.资格审查内容
1)投标保证金;2)营业执照及税务登记证(若提供的营业执照为三证合一,则税务登记证可不单独提供);3)法人代表证明书;4)法定代表人授权书;5)招标代理服务费承诺书;6)投标报价;7)投标人所投产品是否符合财库〔2007〕119号《政府采购进口产品管理办法》和财办库〔2008〕 248号文的要求。
2.投标人名称、报价、资格响应、综合得分和排名情况:
| 序号 | 投标人名称 | 资格响应情况 | 投标总价 | 综合得分 | 综合排名 |
| 1 | 南京雅天信息科技有限公司 | 资格性检查通过 | ¥4,360,000.00 | 83.8486 | 1 |
| 2 | 安徽省华创通电子科技有限公司 | 资格性检查通过 | ¥4,120,000.00 | 65.0000 | 3 |
| 3 | 合肥方知电子有限公司 | 资格性检查通过 | ¥4,300,000.00 | 71.7442 | 2 |
3.候选中标供应商有:
1)南京雅天信息科技有限公司
2)合肥方知电子有限公司
九、凡对本次公告内容提出询问,请按以下方式联系。
1. 采购人信息
名 称:zycgr21071303
联 系 人:陈老师
电 话:0755-85902223
地 址:深圳市南山区
2.采购代理机构信息
名 称:中国远东国际招标有限公司
地 址:深圳市福田区上步南路1001号锦峰大厦22楼
联系人姓名:李工、叶工
(其它咨询)0755-82078919、82077364
传 真:0755-82077519
邮 箱:info@zgyd11.com、dwq@zgyd11.com
3.项目联系方式
项目联系人:王工、程工
电 话:0755-82078919、82077364转164、140
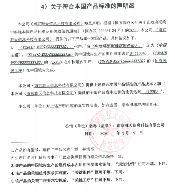
十、中标单位《中小企业声明函》
无。
十一、中标单位《关于符合本国产品标准的声明函》

采购代理机构:
中国远东国际招标有限公司
2026年03月20日